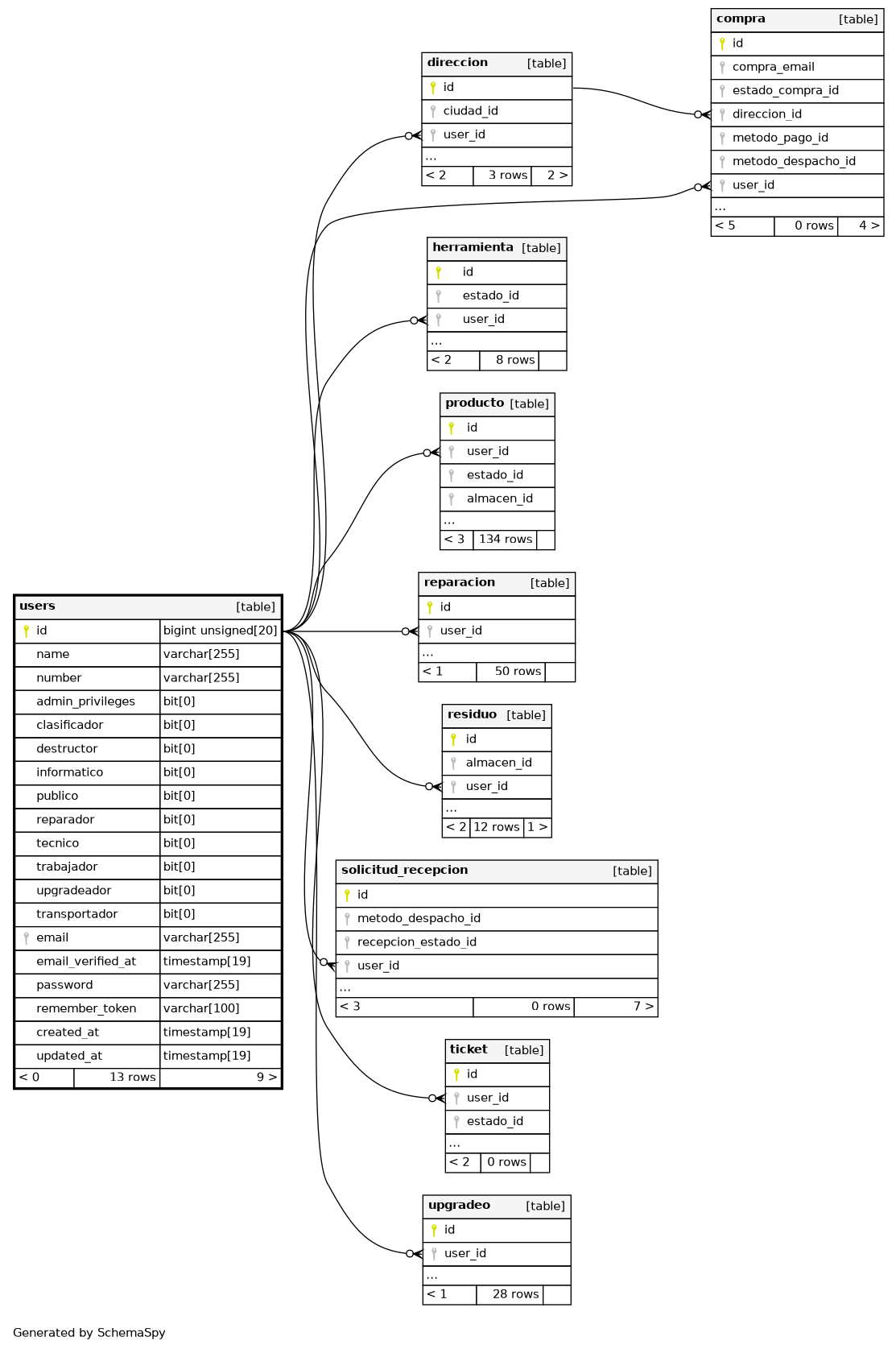
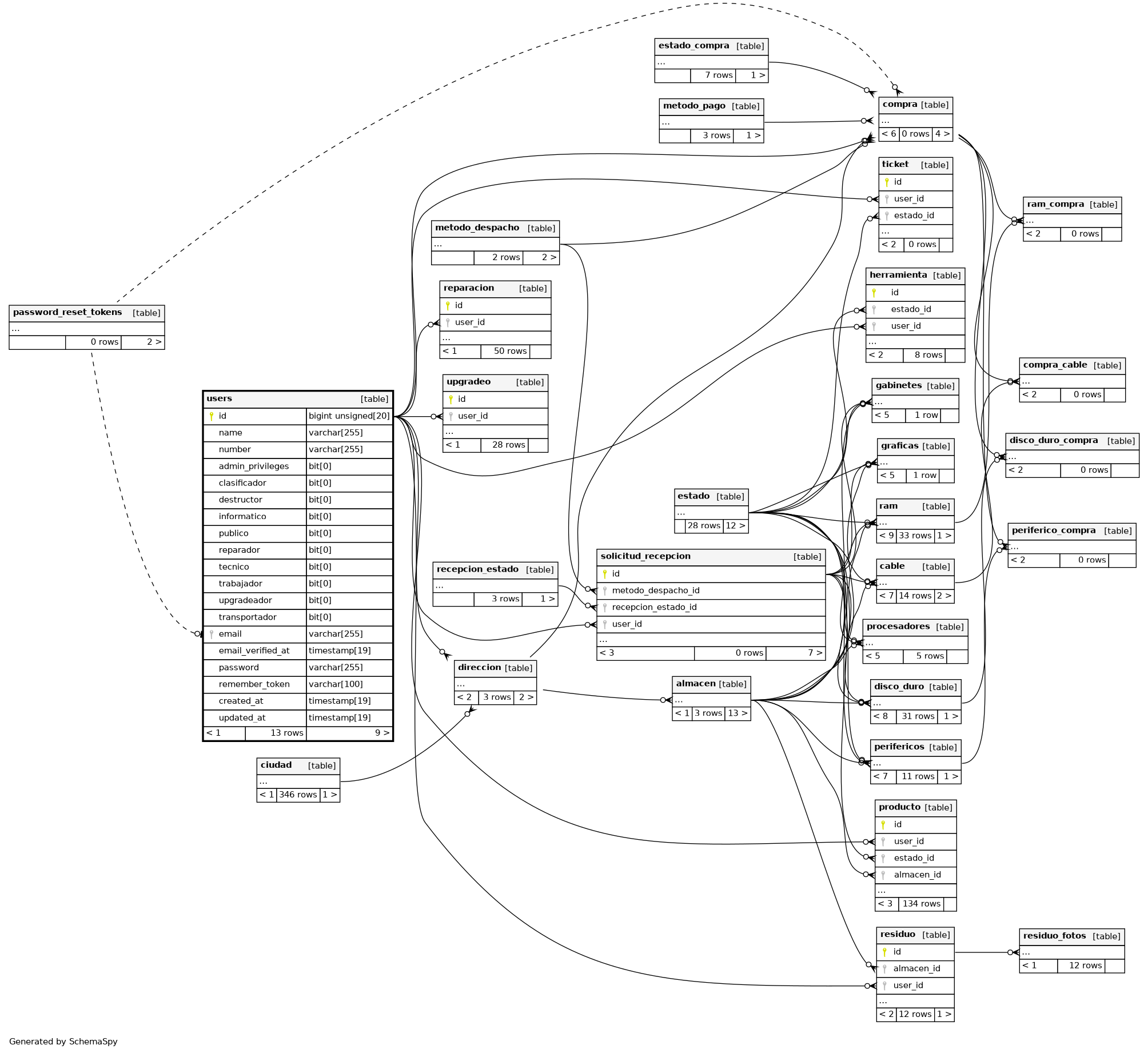
Columns
| Column | Type | Size | Nulls | Auto | Default | Children | Parents | Comments | |||||||||||||||||||||||||||
|---|---|---|---|---|---|---|---|---|---|---|---|---|---|---|---|---|---|---|---|---|---|---|---|---|---|---|---|---|---|---|---|---|---|---|---|
| id | BIGINT UNSIGNED | 20 | √ | null |
|
|
|||||||||||||||||||||||||||||
| name | VARCHAR | 255 | null |
|
|
||||||||||||||||||||||||||||||
| number | VARCHAR | 255 | null |
|
|
||||||||||||||||||||||||||||||
| admin_privileges | BIT | 0 | 0 |
|
|
||||||||||||||||||||||||||||||
| clasificador | BIT | 0 | 0 |
|
|
||||||||||||||||||||||||||||||
| destructor | BIT | 0 | 0 |
|
|
||||||||||||||||||||||||||||||
| informatico | BIT | 0 | 0 |
|
|
||||||||||||||||||||||||||||||
| publico | BIT | 0 | 0 |
|
|
||||||||||||||||||||||||||||||
| reparador | BIT | 0 | 0 |
|
|
||||||||||||||||||||||||||||||
| tecnico | BIT | 0 | 0 |
|
|
||||||||||||||||||||||||||||||
| trabajador | BIT | 0 | 0 |
|
|
||||||||||||||||||||||||||||||
| upgradeador | BIT | 0 | 0 |
|
|
||||||||||||||||||||||||||||||
| transportador | BIT | 0 | 0 |
|
|
||||||||||||||||||||||||||||||
| VARCHAR | 255 | null |
|
|
|||||||||||||||||||||||||||||||
| email_verified_at | TIMESTAMP | 19 | √ | null |
|
|
|||||||||||||||||||||||||||||
| password | VARCHAR | 255 | null |
|
|
||||||||||||||||||||||||||||||
| remember_token | VARCHAR | 100 | √ | null |
|
|
|||||||||||||||||||||||||||||
| created_at | TIMESTAMP | 19 | √ | null |
|
|
|||||||||||||||||||||||||||||
| updated_at | TIMESTAMP | 19 | √ | null |
|
|
Indexes
| Constraint Name | Type | Sort | Column(s) |
|---|---|---|---|
| PRIMARY | Primary key | Asc | id |
| users_email_unique | Must be unique | Asc |



