tesis
.tesis
Tables
(current)
Columns
Constraints
Relationships
Orphan Tables
Anomalies
Routines
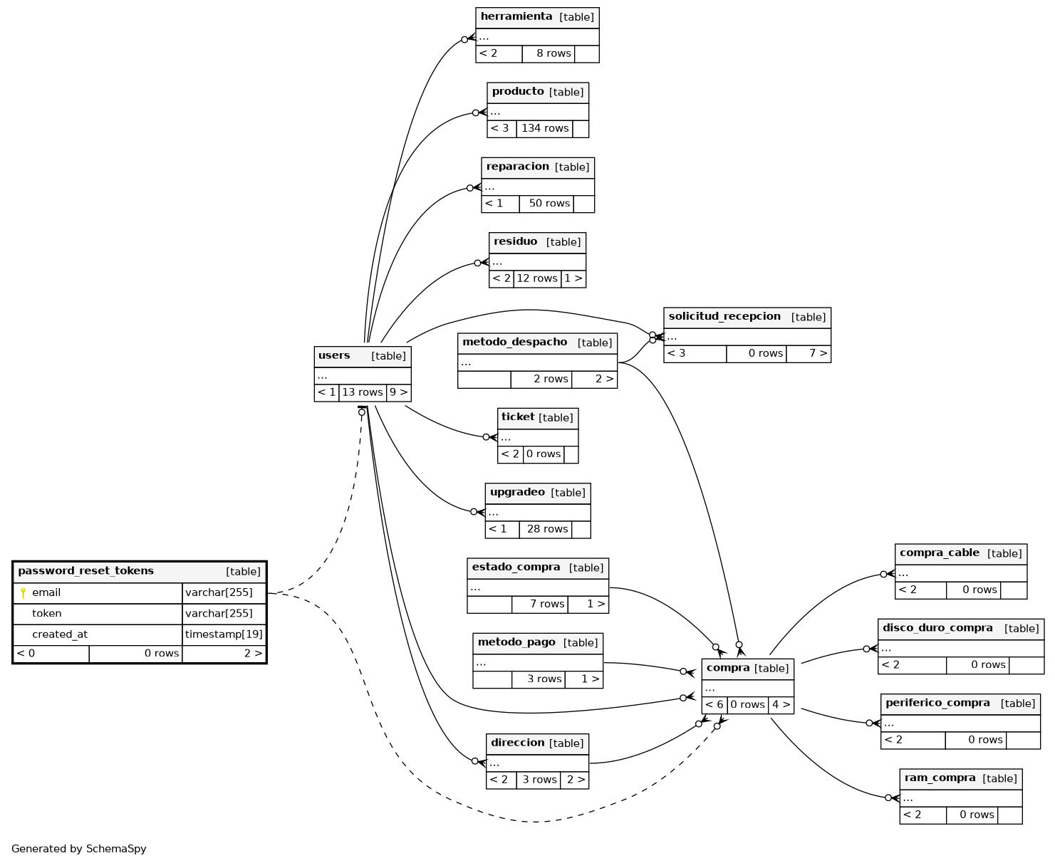
password_reset_tokens
0
rows
Columns
Column
Type
Size
Nulls
Auto
Default
Children
Parents
Comments
email
VARCHAR
255
null
compra
.compra_email
Implied Constraint
R
users
.email
Implied Constraint
R
token
VARCHAR
255
null
created_at
TIMESTAMP
19
√
null
Indexes
Constraint Name
Type
Sort
Column(s)
PRIMARY
Primary key
Asc
email
Relationships
Close relationships within degrees of separation
One
One implied
Two implied