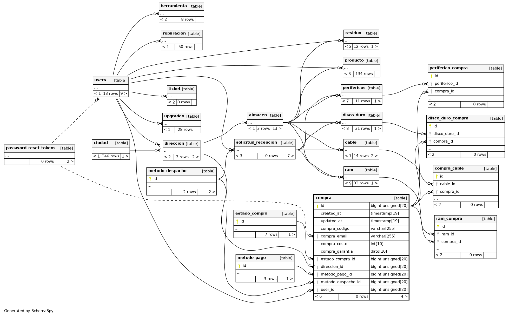
Columns
| Column | Type | Size | Nulls | Auto | Default | Children | Parents | Comments | ||||||||||||
|---|---|---|---|---|---|---|---|---|---|---|---|---|---|---|---|---|---|---|---|---|
| id | BIGINT UNSIGNED | 20 | √ | null |
|
|
||||||||||||||
| created_at | TIMESTAMP | 19 | √ | null |
|
|
||||||||||||||
| updated_at | TIMESTAMP | 19 | √ | null |
|
|
||||||||||||||
| compra_codigo | VARCHAR | 255 | null |
|
|
|||||||||||||||
| compra_email | VARCHAR | 255 | null |
|
|
|||||||||||||||
| compra_costo | INT | 10 | null |
|
|
|||||||||||||||
| compra_garantia | DATE | 10 | √ | null |
|
|
||||||||||||||
| estado_compra_id | BIGINT UNSIGNED | 20 | √ | null |
|
|
||||||||||||||
| direccion_id | BIGINT UNSIGNED | 20 | √ | null |
|
|
||||||||||||||
| metodo_pago_id | BIGINT UNSIGNED | 20 | null |
|
|
|||||||||||||||
| metodo_despacho_id | BIGINT UNSIGNED | 20 | null |
|
|
|||||||||||||||
| user_id | BIGINT UNSIGNED | 20 | null |
|
|
Indexes
| Constraint Name | Type | Sort | Column(s) |
|---|---|---|---|
| PRIMARY | Primary key | Asc | id |
| compra_direccion_id_foreign | Performance | Asc | direccion_id |
| compra_estado_compra_id_foreign | Performance | Asc | estado_compra_id |
| compra_metodo_despacho_id_foreign | Performance | Asc | metodo_despacho_id |
| compra_metodo_pago_id_foreign | Performance | Asc | metodo_pago_id |
| compra_user_id_foreign | Performance | Asc | user_id |



