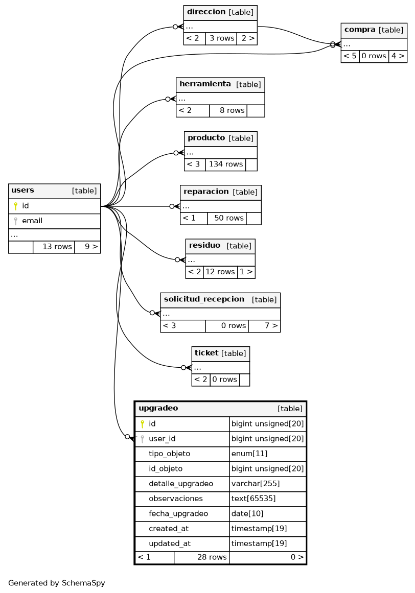
Columns
| Column | Type | Size | Nulls | Auto | Default | Children | Parents | Comments | |||
|---|---|---|---|---|---|---|---|---|---|---|---|
| id | BIGINT UNSIGNED | 20 | √ | null |
|
|
|||||
| user_id | BIGINT UNSIGNED | 20 | null |
|
|
||||||
| tipo_objeto | enum('residuo', 'producto', 'herramienta') | 11 | null |
|
|
||||||
| id_objeto | BIGINT UNSIGNED | 20 | null |
|
|
||||||
| detalle_upgradeo | VARCHAR | 255 | null |
|
|
||||||
| observaciones | TEXT | 65535 | √ | null |
|
|
|||||
| fecha_upgradeo | DATE | 10 | null |
|
|
||||||
| created_at | TIMESTAMP | 19 | √ | null |
|
|
|||||
| updated_at | TIMESTAMP | 19 | √ | null |
|
|
Indexes
| Constraint Name | Type | Sort | Column(s) |
|---|---|---|---|
| PRIMARY | Primary key | Asc | id |
| upgradeo_user_id_foreign | Performance | Asc | user_id |



