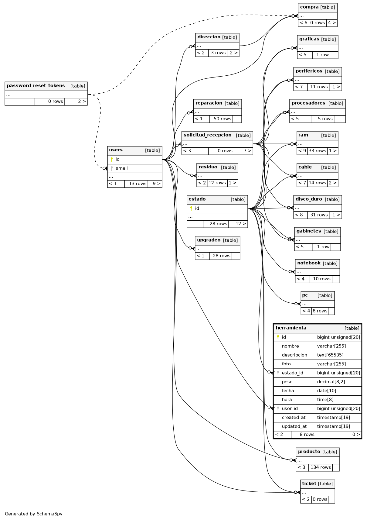
Columns
| Column | Type | Size | Nulls | Auto | Default | Children | Parents | Comments | |||
|---|---|---|---|---|---|---|---|---|---|---|---|
| id | BIGINT UNSIGNED | 20 | √ | null |
|
|
|||||
| nombre | VARCHAR | 255 | null |
|
|
||||||
| descripcion | TEXT | 65535 | √ | null |
|
|
|||||
| foto | VARCHAR | 255 | √ | null |
|
|
|||||
| estado_id | BIGINT UNSIGNED | 20 | null |
|
|
||||||
| peso | DECIMAL | 8,2 | √ | null |
|
|
|||||
| fecha | DATE | 10 | √ | null |
|
|
|||||
| hora | TIME | 8 | √ | null |
|
|
|||||
| user_id | BIGINT UNSIGNED | 20 | null |
|
|
||||||
| created_at | TIMESTAMP | 19 | √ | null |
|
|
|||||
| updated_at | TIMESTAMP | 19 | √ | null |
|
|
Indexes
| Constraint Name | Type | Sort | Column(s) |
|---|---|---|---|
| PRIMARY | Primary key | Asc | id |
| herramienta_estado_id_foreign | Performance | Asc | estado_id |
| herramienta_user_id_foreign | Performance | Asc | user_id |



