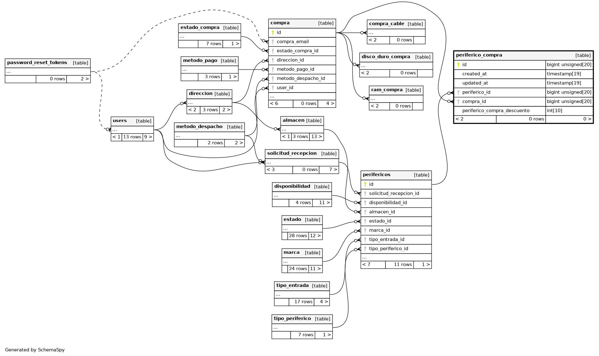
Columns
| Column | Type | Size | Nulls | Auto | Default | Children | Parents | Comments | |||
|---|---|---|---|---|---|---|---|---|---|---|---|
| id | BIGINT UNSIGNED | 20 | √ | null |
|
|
|||||
| created_at | TIMESTAMP | 19 | √ | null |
|
|
|||||
| updated_at | TIMESTAMP | 19 | √ | null |
|
|
|||||
| periferico_id | BIGINT UNSIGNED | 20 | null |
|
|
||||||
| compra_id | BIGINT UNSIGNED | 20 | null |
|
|
||||||
| periferico_compra_descuento | INT | 10 | √ | null |
|
|
Indexes
| Constraint Name | Type | Sort | Column(s) |
|---|---|---|---|
| PRIMARY | Primary key | Asc | id |
| periferico_compra_compra_id_foreign | Performance | Asc | compra_id |
| periferico_compra_periferico_id_foreign | Performance | Asc | periferico_id |



