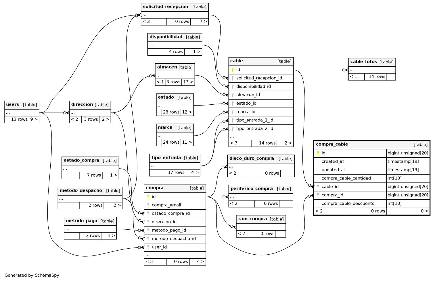
Columns
| Column | Type | Size | Nulls | Auto | Default | Children | Parents | Comments | |||
|---|---|---|---|---|---|---|---|---|---|---|---|
| id | BIGINT UNSIGNED | 20 | √ | null |
|
|
|||||
| created_at | TIMESTAMP | 19 | √ | null |
|
|
|||||
| updated_at | TIMESTAMP | 19 | √ | null |
|
|
|||||
| compra_cable_cantidad | INT | 10 | null |
|
|
||||||
| cable_id | BIGINT UNSIGNED | 20 | null |
|
|
||||||
| compra_id | BIGINT UNSIGNED | 20 | null |
|
|
||||||
| compra_cable_descuento | INT | 10 | √ | null |
|
|
Indexes
| Constraint Name | Type | Sort | Column(s) |
|---|---|---|---|
| PRIMARY | Primary key | Asc | id |
| compra_cable_cable_id_foreign | Performance | Asc | cable_id |
| compra_cable_compra_id_foreign | Performance | Asc | compra_id |



