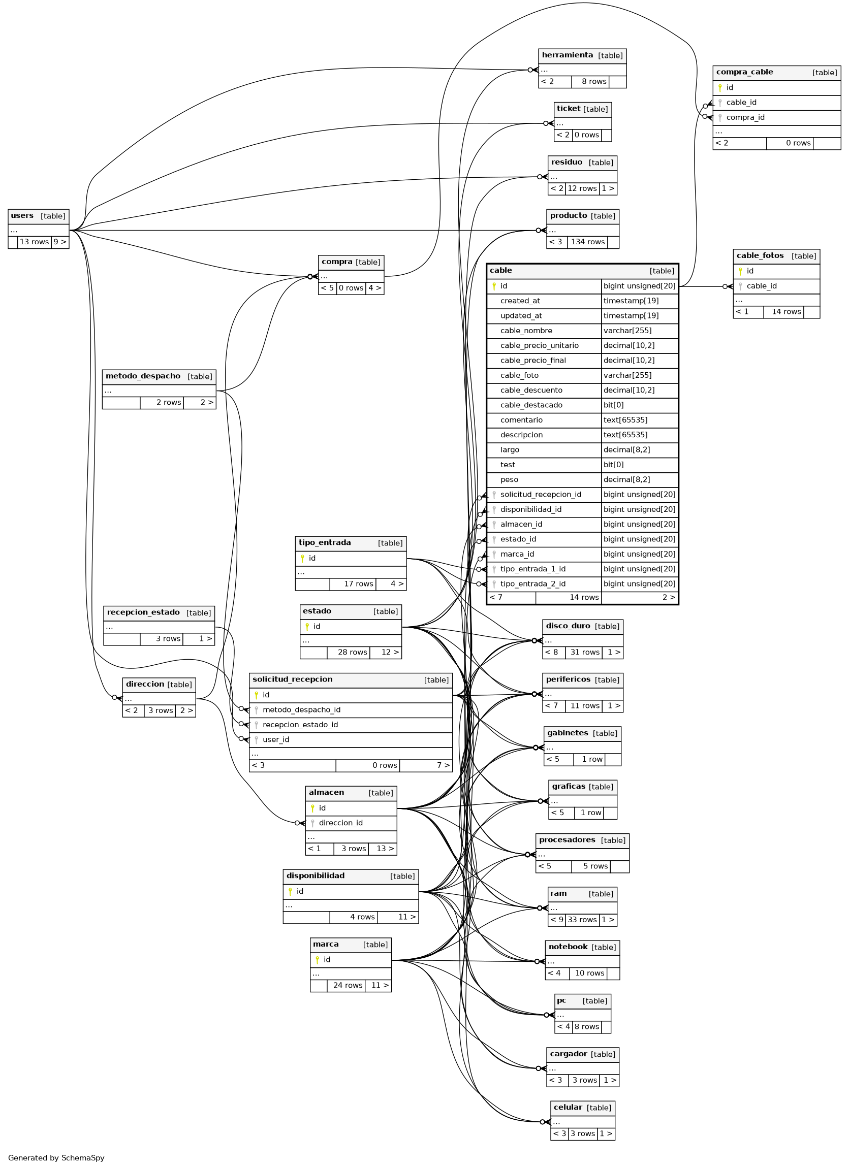
Columns
| Column | Type | Size | Nulls | Auto | Default | Children | Parents | Comments | ||||||
|---|---|---|---|---|---|---|---|---|---|---|---|---|---|---|
| id | BIGINT UNSIGNED | 20 | √ | null |
|
|
||||||||
| created_at | TIMESTAMP | 19 | √ | null |
|
|
||||||||
| updated_at | TIMESTAMP | 19 | √ | null |
|
|
||||||||
| cable_nombre | VARCHAR | 255 | null |
|
|
|||||||||
| cable_precio_unitario | DECIMAL | 10,2 | 0.00 |
|
|
|||||||||
| cable_precio_final | DECIMAL | 10,2 | 0.00 |
|
|
|||||||||
| cable_foto | VARCHAR | 255 | √ | null |
|
|
||||||||
| cable_descuento | DECIMAL | 10,2 | 0.00 |
|
|
|||||||||
| cable_destacado | BIT | 0 | 0 |
|
|
|||||||||
| comentario | TEXT | 65535 | √ | null |
|
|
||||||||
| descripcion | TEXT | 65535 | √ | null |
|
|
||||||||
| largo | DECIMAL | 8,2 | √ | null |
|
|
||||||||
| test | BIT | 0 | 0 |
|
|
|||||||||
| peso | DECIMAL | 8,2 | √ | null |
|
|
||||||||
| solicitud_recepcion_id | BIGINT UNSIGNED | 20 | √ | null |
|
|
||||||||
| disponibilidad_id | BIGINT UNSIGNED | 20 | null |
|
|
|||||||||
| almacen_id | BIGINT UNSIGNED | 20 | null |
|
|
|||||||||
| estado_id | BIGINT UNSIGNED | 20 | null |
|
|
|||||||||
| marca_id | BIGINT UNSIGNED | 20 | null |
|
|
|||||||||
| tipo_entrada_1_id | BIGINT UNSIGNED | 20 | √ | null |
|
|
||||||||
| tipo_entrada_2_id | BIGINT UNSIGNED | 20 | √ | null |
|
|
Indexes
| Constraint Name | Type | Sort | Column(s) |
|---|---|---|---|
| PRIMARY | Primary key | Asc | id |
| cable_almacen_id_foreign | Performance | Asc | almacen_id |
| cable_disponibilidad_id_foreign | Performance | Asc | disponibilidad_id |
| cable_estado_id_foreign | Performance | Asc | estado_id |
| cable_marca_id_foreign | Performance | Asc | marca_id |
| cable_solicitud_recepcion_id_foreign | Performance | Asc | solicitud_recepcion_id |
| cable_tipo_entrada_1_id_foreign | Performance | Asc | tipo_entrada_1_id |
| cable_tipo_entrada_2_id_foreign | Performance | Asc | tipo_entrada_2_id |

