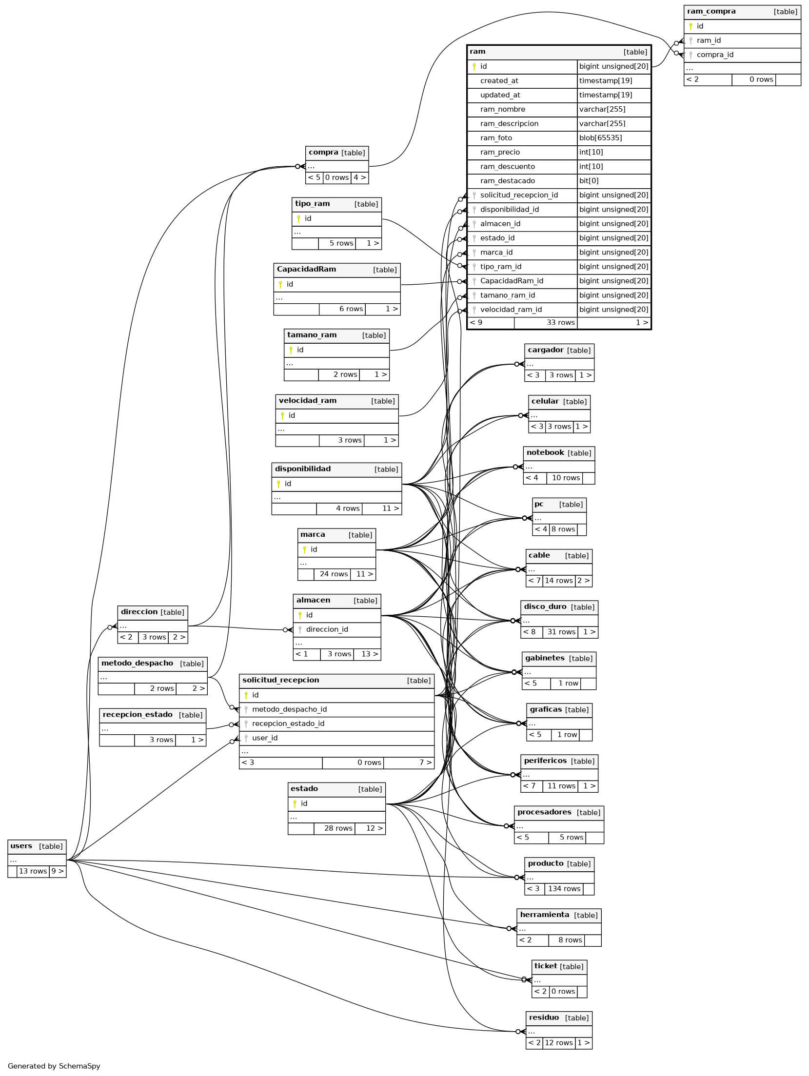
Columns
| Column | Type | Size | Nulls | Auto | Default | Children | Parents | Comments | |||
|---|---|---|---|---|---|---|---|---|---|---|---|
| id | BIGINT UNSIGNED | 20 | √ | null |
|
|
|||||
| created_at | TIMESTAMP | 19 | √ | null |
|
|
|||||
| updated_at | TIMESTAMP | 19 | √ | null |
|
|
|||||
| ram_nombre | VARCHAR | 255 | null |
|
|
||||||
| ram_descripcion | VARCHAR | 255 | null |
|
|
||||||
| ram_foto | BLOB | 65535 | null |
|
|
||||||
| ram_precio | INT | 10 | null |
|
|
||||||
| ram_descuento | INT | 10 | √ | null |
|
|
|||||
| ram_destacado | BIT | 0 | 0 |
|
|
||||||
| solicitud_recepcion_id | BIGINT UNSIGNED | 20 | √ | null |
|
|
|||||
| disponibilidad_id | BIGINT UNSIGNED | 20 | null |
|
|
||||||
| almacen_id | BIGINT UNSIGNED | 20 | null |
|
|
||||||
| estado_id | BIGINT UNSIGNED | 20 | null |
|
|
||||||
| marca_id | BIGINT UNSIGNED | 20 | null |
|
|
||||||
| tipo_ram_id | BIGINT UNSIGNED | 20 | null |
|
|
||||||
| CapacidadRam_id | BIGINT UNSIGNED | 20 | null |
|
|
||||||
| tamano_ram_id | BIGINT UNSIGNED | 20 | null |
|
|
||||||
| velocidad_ram_id | BIGINT UNSIGNED | 20 | null |
|
|
Indexes
| Constraint Name | Type | Sort | Column(s) |
|---|---|---|---|
| PRIMARY | Primary key | Asc | id |
| ram_almacen_id_foreign | Performance | Asc | almacen_id |
| ram_capacidadram_id_foreign | Performance | Asc | CapacidadRam_id |
| ram_disponibilidad_id_foreign | Performance | Asc | disponibilidad_id |
| ram_estado_id_foreign | Performance | Asc | estado_id |
| ram_marca_id_foreign | Performance | Asc | marca_id |
| ram_solicitud_recepcion_id_foreign | Performance | Asc | solicitud_recepcion_id |
| ram_tamano_ram_id_foreign | Performance | Asc | tamano_ram_id |
| ram_tipo_ram_id_foreign | Performance | Asc | tipo_ram_id |
| ram_velocidad_ram_id_foreign | Performance | Asc | velocidad_ram_id |

